Problem Statement
Words | Vocabulary Learning App | UX Design
My first project for CareerFoundry’s Intro to UX Design course was designing WORDS, a vocabulary learning app that helps users manage and track their vocabulary learning while adding new words. This project focused on applying the Design Thinking Process to solve real-world problems through user-centered design.
To create an intuitive and effective app that empowers users to learn new vocabulary efficiently.
ROLE: UX Designer conducting research, user personas, user flows, wireframing, prototyping, and user testing.
📅 Timeline: November - December 2024.
📌 Deliverables: Competitive Analysis, User Research & Analysis, User Personas, Information Architecture, Wireframes, and User Testing.
🛠️ Pen & Paper, Miro, Figma, Zoom.
How might we design a mobile app that empowers people to learn new vocabulary ?
Introduction
I designed WORDS, a vocabulary learning app that empowers users to improve communication skills and feel confident in professional settings — anytime, anywhere.
WORDS is a vocabulary learning app designed to help users expand their professional vocabulary efficiently. It introduces new words daily and offers an intuitive, visually appealing interface with personalized learning, progress tracking, and engaging features like themes, background music, and a speaker.
CONCEPTUALIZE
Using the insights that I gained during discovery, I refined the probIem statement. Then I crafted a proto-persona, user stories and job stories to help guide features and design decisions.
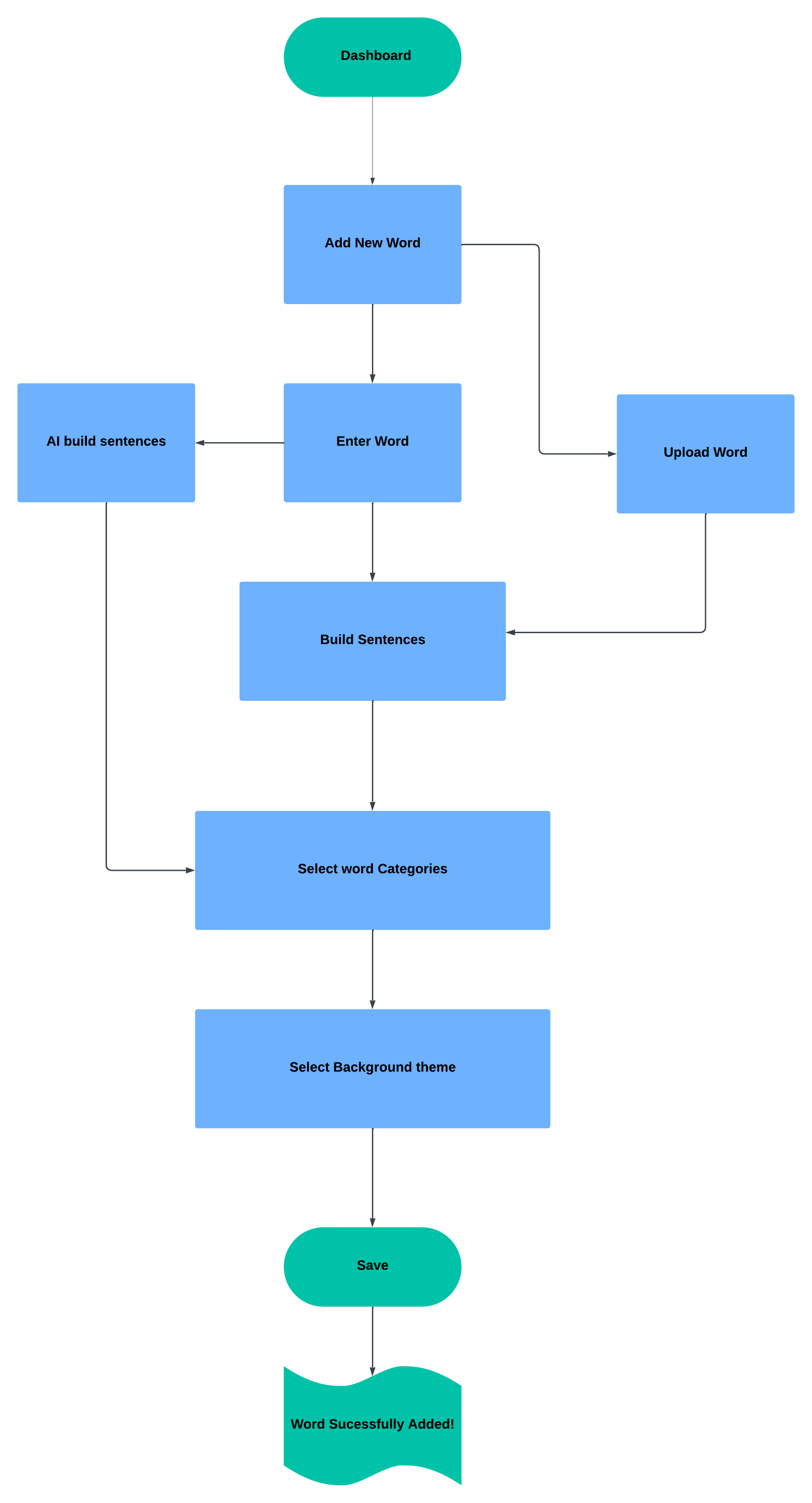
Information Architecture
Sketches & Wireframing
Product Prototypes

