HOMESPHERE | Property Buying App | User Experience and User Interface Design
*
HOMESPHERE | Property Buying App | User Experience and User Interface Design *
Your ideal living space is where it begins.
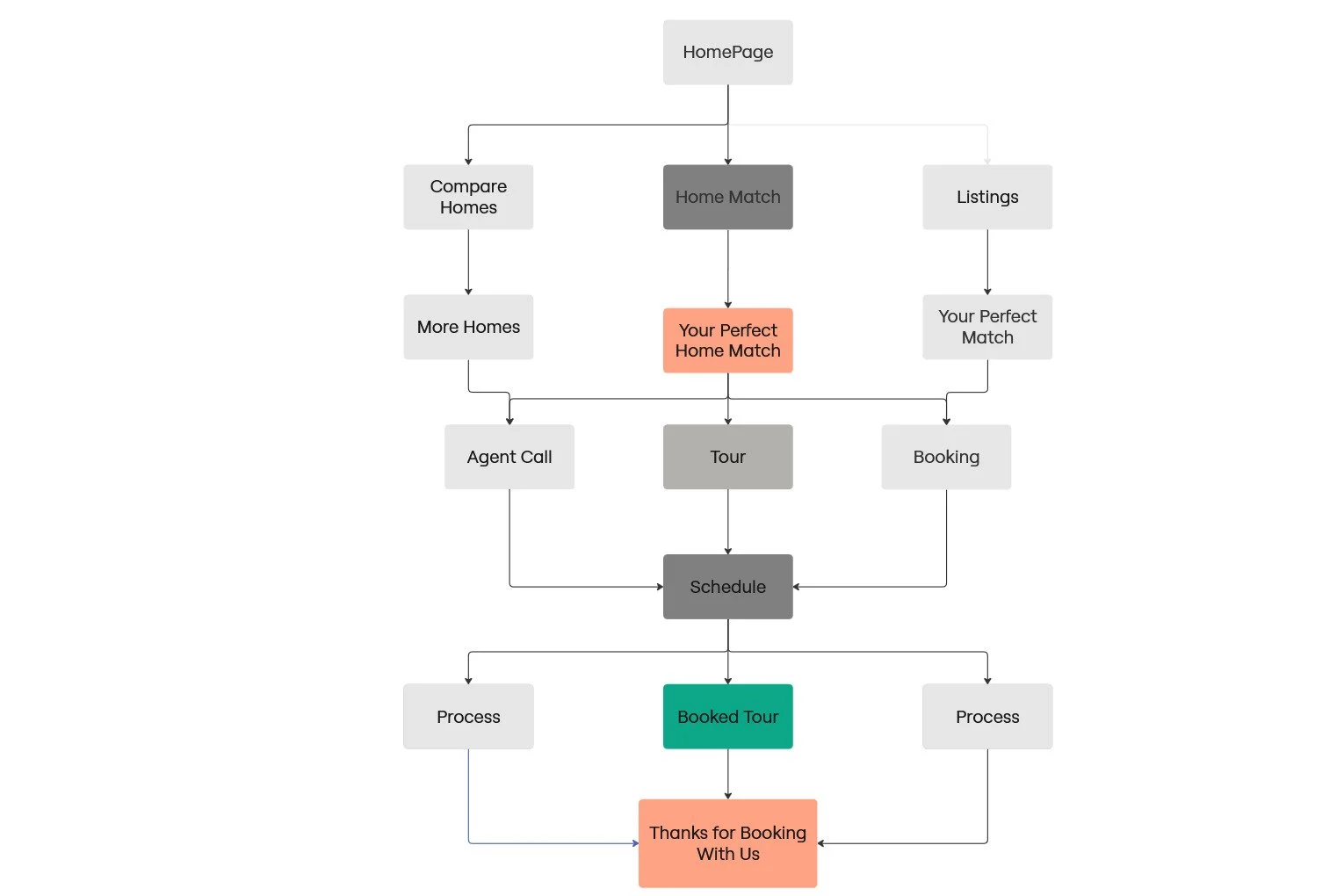
Information Architecture
Wireframing
August 2024 | Git 480 Senior Project | Under the guidance of Prof. Sheetal Sohoni, an experienced UX Designer | Duration: 5 Weeks
HOMESPHERE is an innovative property buying application that focuses on enhancing the experience for users through thoughtfully designed user interface and user experience elements. The app aims to simplify the complex process of purchasing real estate by providing intuitive navigation, a clean layout, and interactive features that cater to the diverse needs of potential buyers.
PROBLEM STATEMENT
How can first-time home buyers easily explore, discover, select from the real estate listings, and settle in their dream home using an engaging and trustworthy website?
A responsive web app that offers an easy and interactive way to browse and choose homes from real estate listings.

